本网站支持IPv6
长者模式

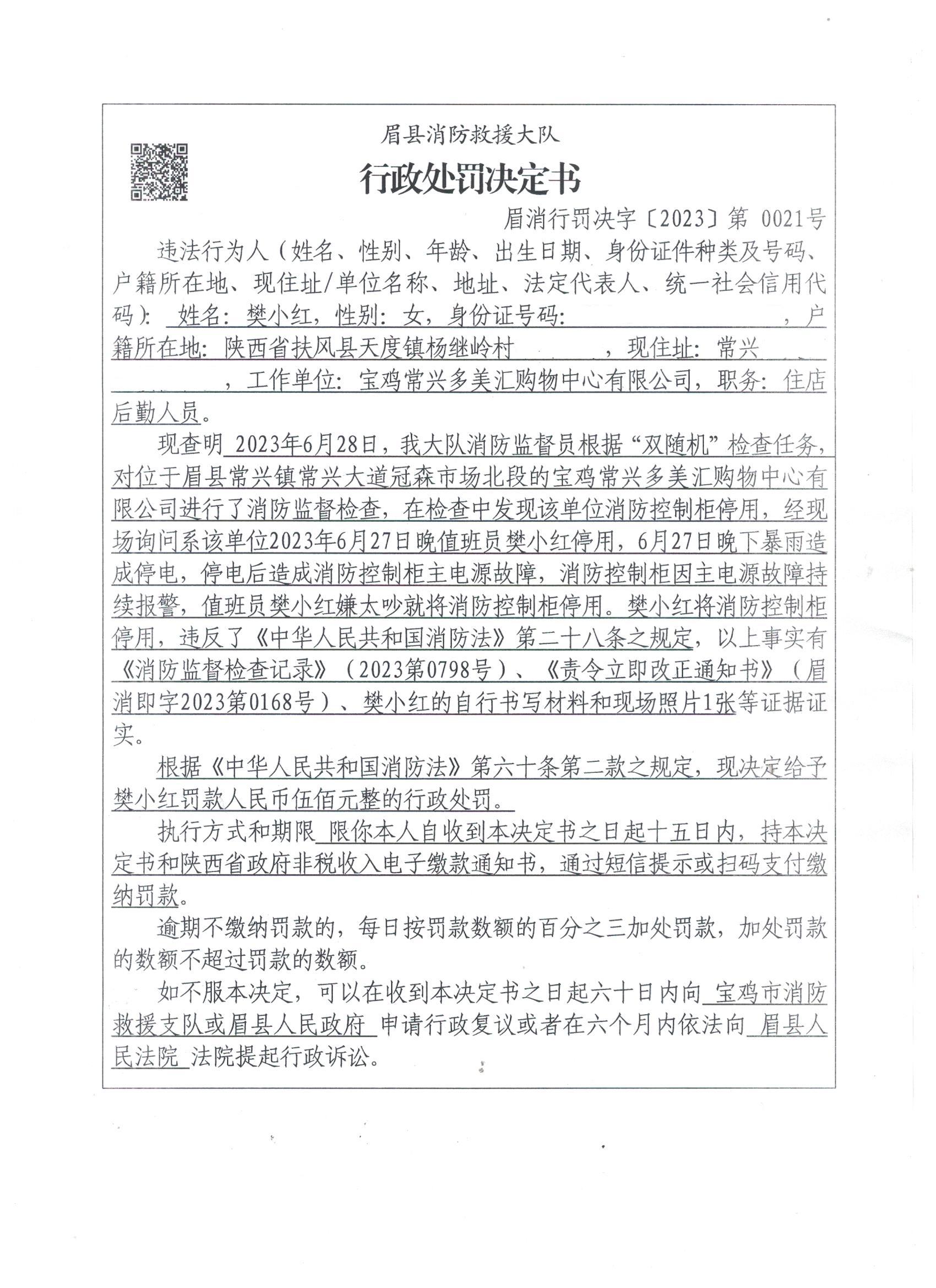
眉县消防救援大队2023年7月份行政处罚及行政许可执法公开

来源:眉县消防救援大队 发布时间:2023-07-28 17:56

眉县人民政府网站版权所有:眉县人民政府 主办:眉县人民政府办公室

陕ICP备07010879-3号 陕公安网备61032602000121号网站标识码:6103260004

地址:眉县平阳街146号邮编:722300  

承办:眉县数字化信息服务中心